首届『好防水适配好房子』解决方案评价大赛结果出炉!
首届“好防水适配好房子”解决方案评价大赛
时间:11月5日15:00-15:20
地点:上海新国际博览中心N2馆第二、第三会议室
建筑渗漏水是“好房子”建设的痛点,为了选出能真正解决这一难题、助力实现“安全、舒适、绿色、智慧”好房子的防水系统解决方案,11月5日下午,首届“好防水适配好房子”解决方案评价大赛在上海新国际博览中心N2馆第二、第三会议室举行。大赛由中国建筑防水协会主办,《中国建筑防水》杂志社协办,深圳市防水行业协会、安徽省防水防腐保温行业协会、河南省建筑防水协会、辽宁省建筑防水协会、南京建筑防水保温行业协会、内蒙古建筑防水协会注浆堵漏分会、山西省防水保温行业协会、上海市化学建材行业协会、上海市建筑科学研究院有限公司、四川省建筑防水协会、天津市建材业协会建筑防水分会、浙江省建筑防水行业协会、黑龙江省建筑材料行业协会防水分会支持。
中国建筑防水协会驻会副会长陈岳和副秘书长胡希宝分别致欢迎词,并感谢大家参观2025中国防水展,代表中国建筑防水协会对大家到来表示热烈欢迎。他们介绍了协会举办“首届‘好防水适配好房子’解决方案评价大赛”的目的和意义,以及大赛举办概况,并介绍了现场答辩的流程。
随后,现场分为2组,每组共16个解决方案参与了答辩。
中国建筑防水协会副会长瞿培华致辞,中国建筑防水协会驻会副会长羡永彪宣读了《关于公布“首届‘好防水适配好房子’解决方案评价大赛”获奖方案的决定》,颁奖仪式由中国建筑防水协会驻会副会长陈岳主持。
中国建筑防水协会秘书长朱冬青、驻会副会长羡永彪、副会长瞿培华分别为到场的获奖方案代表颁发了证书。
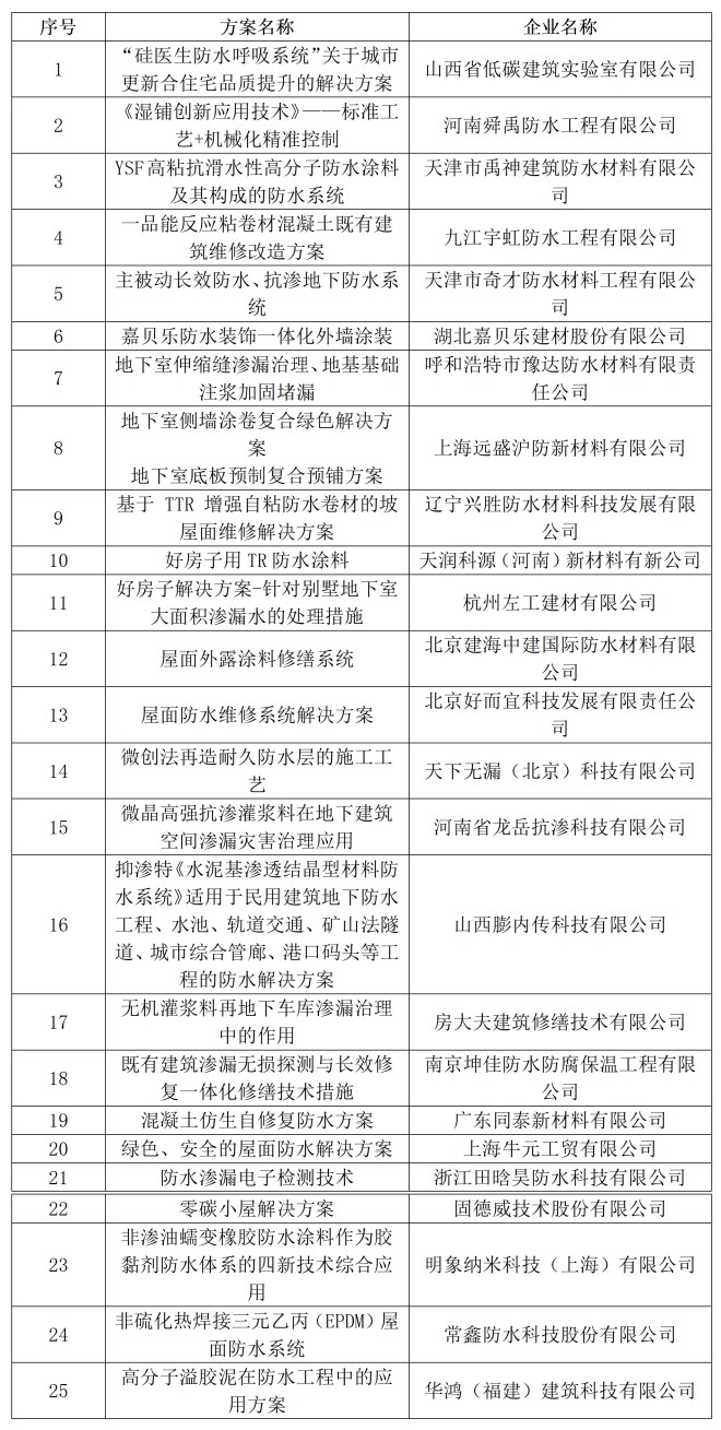
经过秘书处材料初审、专家初评、线上投票、现场答辩环节,主办方将根据专家初评(45%)、现场答辩会专家评分(45%)、线上投票结果(5%)和现场观众评分(5%),进行加权汇总,形成大赛最终获奖名单。“变形缝防水解决方案”等7个解决方案获得一等奖,“好房子”新型绿色多层防水卷材系统等15个解决方案获得二等奖,“巢终潮”防水、防潮、防霉、防结露四防系统等22个解决方案获得三等奖,“硅医生防水呼吸系统”关于城市更新合住宅品质提升的解决方案等25个解决方案为入围方案。名单如下:
一等奖
(以方案名称首字拼音排序)
二等奖
(以方案名称首字拼音排序)
三等奖
(以方案名称首字拼音排序)
入围方案
(以方案名称首字拼音排序)
(来源:中国建筑防水协会)

